질적자료의 주제분석: AMEE Guide No. 131 (Med Teach, 2020)
Thematic analysis of qualitative data: AMEE Guide No. 131
Michelle E. Kiger & Lara Varpio

도입
Introduction
[데이터 분석]은 '질적 프로젝트의 모든 단계 중 가장 복잡하고 불가사의하며, 문헌에서 가장 사려 깊지 않은 논의를 받는 단계'로 설명되었다(Thorne 2000). 많은 정성적 연구 논문은 데이터 분석을 알리는 방법에 대한 명확한 설명이 부족하거나, 포함되었다 하더라도, 데이터 분석 방법을 설명하는 데 사용되는 용어가 종종 부정확하게 사용되거나 완전히 잘못 레이블링된다(Sandelowski 및 Barroso 2003; Sandelowski 2010). 문제, 질적 데이터 분석을 기술하는 특정한 더 복잡한 용어들은 [광범위한 정의를 가지고 있거나] [명확한 정의를 가지고 있지 않다]. 이러한 부정확성은 투명성 부족으로 이어져 독자가 데이터 분석이 어떻게 수행되었고 결과적으로 결과를 해석하는 방법을 이해하기 어렵게 한다(Nowell et al., 2017). 또한 정성적 연구가 정량적 연구보다 덜 엄격하다는 인식에도 기여한다(클라크와 브라운 2013).
Data analysis has been described as ‘the most complex and mysterious of all of the phases of a qualitative project, and the one that receives the least thoughtful discussion in the literature’ (Thorne 2000). Many qualitative research papers lack explicit description of the methods informing data analysis, or, when included, the terms used to describe data analytic methods are often used imprecisely or are mislabeled entirely (Sandelowski and Barroso 2003; Sandelowski 2010). matters, certain Further complicating terms describing qualitative data analysis have either carried a wide range of definitions or lacked clear definitions. This imprecision leads to a lack of transparency, making it difficult for readers to understand how data analysis was performed and, consequently, how to interpret findings (Nowell et al. 2017). It also contributes to perceptions that qualitative research is less rigorous than quantitative research (Clarke and Braun 2013).
불행히도, 이러한 명확한 용어의 부족은 건강 직업 교육(HPE) 연구에 가장 자주 사용되는 정성적 데이터 분석 방법인 [주제 분석]을 괴롭힌다.
- 주제 분석은 가변적으로 정의된 용어이며(Merton 1975; Aronson 1995; Boyatzis 1998; Attride-Stirling 2001; Braun and Clarke 2006; Joffe 2011), 정성적 방법보다 정교하지 않거나 열등한 것으로 간주되기도 했다(Braun and Clarke 2006, 2014).
- 주제 분석을 사용하는 많은 연구자들은 후속 분석 과정과 분석을 뒷받침하는 이론 또는 인식론적 가정에 대한 충분한 설명을 제공하지 못한다(Attride-Stirling 2001; Braun and Clarke 2006).
- 또한 주제 분석을 채택한 많은 연구는 원고에서 이를 명시적으로 분류하지 않았다. 대신, 이러한 보고서는 추가 설명 없이 단순히 '반복 테마에 대해 질적 데이터가 검사되었다'고 명시한다(Braun과 Clarke 2006).
Unfortunately, this lack of clear terminology plagues a qualitative data analysis method that is among those most frequently used in health professions education (HPE) research: thematic analysis.
- Thematic analysis is a term that has been variably defined (Merton 1975; Aronson 1995; Boyatzis 1998; Attride-Stirling 2001; Braun and Clarke 2006; Joffe 2011), and that has even been discounted as other unsophisticated or inferior to qualitative methods (Braun and Clarke 2006, 2014).
- Many researchers who use thematic analysis fail to provide sufficient descriptions of the analysis process followed and of the theories or epistemological assumptions undergirding the analyses (Attride-Stirling 2001; Braun and Clarke 2006).
- Additionally, many studies that have employed thematic analysis have not explicitly labeled it as such in their manuscripts; instead, these reports simply state that ‘qualitative data were examined for recurring themes’, without offering further explanation (Braun and Clarke 2006).
분명히 연구자들 사이에는 주제 분석이 무엇을 의미하는지, 언제 그것을 사용할지, 그리고 그것을 사용하는 방법에 대해 상당한 혼란이 있다.
Clearly there is considerable confusion amongst researchers about what thematic analysis means, when to use it, and how to use it.
주제 분석은 무엇인가?
What is thematic analysis?
주제 분석은 반복 패턴을 식별, 분석 및 보고하기 위해 데이터 세트를 검색하는 정성적 데이터를 분석하는 방법이다(Braun 및 Clarke 2006). 데이터를 기술하는 방법이지만 코드를 선택하고 테마를 구성하는 과정에서도 해석이 필요하다. 주제 분석의 구별되는 특징은 광범위한 이론적 및 인식론적 프레임워크 내에서 사용할 수 있고 광범위한 연구 질문, 설계 및 표본 크기에 적용할 수 있는 유연성이다. 일부 학자들은 주제 분석을 민족학(Aronson 1995) 영역 내에 있거나 현상학(Jofe 2011)에 특히 적합한 것으로 설명했지만, 브라운과 클라크(2006)는 주제 분석이 분석 방법으로서 독자적일 수 있으며 다른 정성적 연구 방법의 기초라고 주장한다. 실제로 데이터를 코드화하고, 테마를 검색하고, 결과를 보고하는 방법에 대한 주제 분석의 원칙은 근거 이론(Watling and Lingard 2012)과 담화 분석(Taylor et al. 2012)과 같은 다른 몇 가지 정성적 방법에 적용할 수 있다. 이러한 유연성 때문에, Braun과 Clarke(2006)는 보다 엄격하게 규정된 방법론methodology보다는, 주제 분석을 하나의 방법method으로 언급한다.
Thematic analysis is a method for analyzing qualitative data that entails searching across a data set to identify, analyze, and report repeated patterns (Braun and Clarke 2006). It is a method for describing data, but it also involves interpretation in the processes of selecting codes and constructing themes. A distinguishing feature of thematic analysis is its flexibility to be used within a wide range of theoretical and epistemological frameworks, and to be applied to a wide range of study questions, designs, and sample sizes. While some scholars have described thematic analysis as falling within the realm of ethnography (Aronson 1995) or as particularly suited to phenomenology (Joffe 2011), Braun and Clarke (2006) argue that thematic analysis can stand alone as an analytic method and be seen as foundational for other qualitative research methods. Indeed, the principles of thematic analysis of how to code data, to search for and refine themes, and to report findings are applicable to several other qualitative methods such as grounded theory (Watling and Lingard 2012) and discourse analysis (Taylor et al. 2012). Because of this flexibility, Braun and Clarke (2006) refer to thematic analysis as a method, as opposed to a more tightly prescribed methodology.
주제 분석은 특정한 패러다임 지향에 구속되지 않으며, 대신 사후 긍정주의자, 건설주의자 또는 비판적 현실주의 연구 접근법(Braun and Clarke 2006) 내에서 사용될 수 있다. 다양한 연구 패러다임에서 주제 분석을 사용하면 이 방법을 각각의 목적과 산출물output에 활용할 수 있다.
Thematic analysis is not bound to a particular paradigmatic orientation; instead, it can be used within post-positivist, constructivist, or critical realist research approaches (Braun and Clarke 2006). Using thematic analysis in different research paradigms entails harnessing this method to distinct purposes and outputs.
후기실증주의자는 주제 분석을 사용하여 개인의 의미와 경험에 초점을 맞춰 외부 현실에 대한 통찰력을 얻을 수 있으므로 현실에 대한 추측적 지식conjuectural knowledge 개발을 지원할 수 있다.
Post-positivists can use thematic analysis to focus on individuals’ meanings and experiences to gain insights into the external reality, thereby supporting the development of conjectural knowledge about reality.
많은 해석적 지향(예: 구성주의)에서 주제 분석은 개별 경험에 영향을 미치는 사회적, 문화적, 구조적 맥락을 강조할 수 있다. 이로써 연구자와 연구 참가자 간의 상호작용을 통해 구성된 지식의 개발을 가능하게 하며, 사회적으로 구성되는 의미를 드러낸다(Braun과 Clarke 2006).
In many interpretivist orientations (e.g. constructivism), thematic analysis can emphasize the social, cultural, and structural contexts that influence individual experiences, enabling the development of knowledge that is constructed through interactions between the researcher and the research participants, revealing the meanings that are socially constructed (Braun and Clarke 2006).
조페(2011년)는 광범위한 데이터 분석 과정을 통해 특정 사회 구조가 어떻게 발전하는지 설명할 수 있기 때문에 주제 분석이 특히 구성주의에 적합하다고 제안한다. 이러한 방식으로, 구성주의적 주제 분석은 데이터 내에서 더 많은 잠재적이고 더 깊은 테마를 검색할 것이다.
Joffe (2011) suggests that thematic analysis is particularly suited to constructivism because, through the process of analyzing a wide range of data, it can illustrate how a certain social construct develops. In these ways, constructivist thematic analyses will search for more latent, deeper themes within the data.
마지막으로, 비판적 현실주의는 물질적 현실에 바탕을 둔 경험과 인식을 인정하지만 관심 주제 이면의 사회적 의미와 함의를 조사하려고 한다(Jofe 2011; Clarke and Braun 2017). 비판적 현실주의 프레임워크 내에서, 주제 분석을 통해 연구자들은 현실에 inform하는 권력 관계를 연구하고 억압된 인구의 목소리를 중시하는 해방 조사에 참여할 수 있다.
Finally, critical realism acknowledges experiences and perceptions grounded in a material reality but seeks to investigate social meanings and implications behind the topic of interest (Joffe 2011; Clarke and Braun 2017). Within a critical realist framework, thematic analysis can allow researchers to study the power relations informing reality and to engage in emancipatory investigations that value the voices of oppressed populations.
주제 분석을 '후기실증주의적 방식'이라고 기술한 사람들 중에서 (아론슨 1995; 보야츠 1998) Boyatzis(1998)는 [신뢰할 수 있고 객관적이며 사실에 기초한 현실을 이해하려는 포스트 포지티브] 추구와 많은 [사회과학 연구자들의 보다 해석적인 목표] 사이의 틈을 메울 수 있는 것으로 주제 분석을 전달한다. 보야츠는 이렇게 말한다.
'주제 분석'은 해석적 사회과학자의 의미의 사회적 구성이 판단의 일관성으로서 신뢰성과 함께 사회적 "추상적" 또는 관찰에 대한 설명이 나타나는 것처럼 보이는 방식으로 표현되거나 포장될 수 있도록 한다.
Among those who have described thematic analysis as a post-positivist method (Aronson 1995; Boyatzis 1998). method Boyatzis (1998) forwards thematic analysis as a that can bridge the chasm between the post-positivist pursuit of understanding a reliable, objective, fact-based reality, and the more interpretive aims of many social science researchers. Boyatzis posits that
‘thematic analysis allows the interpretive social scientist’s social construction of meaning to be articulated or packaged in such a way, with reliability as consistency of judgment, that description of social “facts” or observations seems to emerge’ (p. xiii).
주제 분석 사용 시기
When to use thematic analysis
분석 프로세스를 명확하게 제시한 사람들(Braun and Clarke, 2006, 2012; Clarke 및 Braun 2017) 덕분에, 연구자들은 주제 분석이 초보 정성 연구자들이 마스터하기 좋은 첫 번째 분석 방법이라고 제안했다 (Braun and Clarke 2006, 2012; Clarke and Braun 2017; Nowell et al. 2017). 그러나 다른 연구 또는 분석 방법과 마찬가지로 주제 분석을 사용하는 선택은 추적하기 쉬운 분석 방법을 선택하려는 욕망보다 연구 자체의 목표에 기초해야 한다고 주장한다. 주제 분석은 데이터 세트(Braun 및 Clarke 2012)에 걸쳐 일련의 경험, 생각 또는 행동을 이해하고자 할 때 사용할 적절하고 강력한 방법이다. 공통의 의미나 공유된 의미를 검색하도록 설계되었기 때문에 [단일 개인이나 데이터 항목의 고유한 의미나 경험을 검토하는 데 적합하지 않다]. 마지막으로, 다른 정성적 연구 방법과의 관련성 때문에, 주제 분석의 단계는 (프로세스의 일부로 테마에 대한 데이터 세트 코딩과 검색에 의존하는) 근거 이론, 민족학 및 기타 정성적 방법론의 단계와 부합echo한다.
Thanks in large part to those who have clearly laid out its analytical processes (Braun and Clarke, 2006, 2012; Clarke and Braun 2017), researchers have suggested that thematic analysis is a good first analytic method for novice qualitative researchers to master (Braun and Clarke 2006, 2012; Clarke and Braun 2017; Nowell et al. 2017). However, as with any research or analytic method, we would argue that the choice to use thematic analysis should be based on the goals of the research itself, more than a desire to select an easy-to-follow method of analysis. Thematic analysis is an appropriate and powerful method to use when seeking to understand a set of experiences, thoughts, or behaviors across a data set (Braun and Clarke 2012). Since it is designed to search for common or shared meanings, it is less suited for examining unique meanings or experiences from a single person or data item. Finally, because of its relevance to other methods of qualitative research, the steps of thematic analysis echo those of grounded theory, ethnography, and other qualitative methodologies that also rely on coding and searching data sets for themes as part of their processes.
다른 정성적 분석 방법과 관련하여 주제 분석을 배치하면 방법의 범위와 목적을 이해하는 데 도움이 될 수 있다.
Situating thematic analysis in relationship to other qualitative analysis methods can help us understand the method’s scope and purpose.
Sandelowski와 Barroso(2003)는 정성적 분석 방법이 분석 중에 [데이터가 변환되는transform 정도]에 따라 정의되는 연속체를 따른다고 주장한다.
Sandelowski and Barroso (2003) contend that qualitative analysis methods fall along a continuum defined by the degree to which data is transformed during analysis.
이 연속체의 한 끝에는 [데이터가 유의하게 변환되지 않는 순수하게 기술적인 분석]이 있다. 예를 들어, 샌델로프스키와 바로수(2003)가 주장하는 주제 조사topical survey는 인터뷰나 포커스 그룹 참가자가 제기한 주제 목록이나 재고를 (종종 빈도나 백분율로) 보고하는데 집중하지만, [참가자를 표본으로 추출하거나 결과를 해석]하려는 노력을 거의 또는 전혀 기울이지 않기 때문에 진정한 질적 연구로 분류되어서는 안 된다고 주장한다.
This continuum is grounded at one pole with purely descriptive analyses in which the data is not significantly transformed. Analysis methods at this far end include, for example, topical surveys which Sandelowski and Barroso (2003) argue should not be classified as true qualitative research because they focus on reporting lists or inventories of topics raised by interview or focus group participants, often as frequencies or percentages, but make little or no effort to purposefully sample participants or interpret findings.
연속체의 다른 쪽 끝에는 [데이터의 상당한 변환이 있는 고도로 해석적인 분석]이 있습니다. 이 극에는 데이터의 변환과 심층 해석을 수반하는 현상학과 같은 방법이 있다. 해석적 현상학적 분석은 개인의 경험과 사람들이 그들에게 붙이는 의미들이 관심있는 질문을 어떻게 알릴 수 있는지 자세히 살펴본다. (Smith와 Osborn 2003)
At the other end of the continuum are highly interpretive analyses in which there is considerable transformation of the data. Located at this pole are methods, such as phenomenology, which involve transformation and deep interpretation of data. Interpretative phenomenological analysis looks in detail at how individual experiences and the meanings that people attach to them can inform a question of interest (Smith and Osborn 2003).
우리는 주제 분석이 연속체에 걸쳐 사용될 수 있지만, 그것은 거의 자연스럽게 두 극 사이의 중심 근처에 도달한다고 제안한다. 주제 분석을 통해 데이터의 요소를 재구성, 재해석 및/또는 연결하는 테마를 구성합니다. 따라서 테마는 단순히 데이터를 분류하고 레이블을 지정하는 데 사용되는 조직 도구만이 아닙니다. 주제 분석의 프로세스는 연구자가 [데이터를 설명하는 조직 및 분류 레이블]을 개발하도록 하는 반면, 주제 분석은 [해석 및 데이터 변환 프로세스]로 더욱 나아간다.
We suggest that, while thematic analysis can be used across the continuum, it most naturally lands near the center between the two poles. Through thematic analysis, the research constructs themes to reframe, reinterpret, and/or connect elements of the data. Thus, themes are not merely organizational tools used to classify and label data. While processes of thematic analysis will have the researcher developing organizational and classification labels to describe the data, thematic analysis goes further into the interpretation and data transformation processes.
그러나 주제 분석이 분석 연속체의 순수하게 서술적인 극에 속하지 않는다면, 또한 고도로 해석적인 극에도 속하지 않는다. 주제 분석은 일반적으로 기초 이론의 중심 목표인 이론의 개발 지점으로 데이터 해석과 변환에 관여하는 데 사용되지 않는다. 대신, 주제 분석은 가장 자연스럽게 두 극 사이에 위치한다. 단순한 설명과 분류보다는 자료에 더 많이 관여하지만, 그렇다고 해서 이론의 개발까지는 확장되지 않는다.
But if thematic analysis does not belong at the purely descriptive pole of the analysis continuum, it also does not belong at the highly interpretive pole. Thematic analysis is generally not used to engage in data interpretation and transformation to the point of developing theory, the central goal of grounded theory (Glaser and Strauss 1967). Instead, thematic analysis lands most naturally between the poles–engaging in more than description and categorization, but not extending so far as to develop theory.
테마란 무엇인가?
What is a theme?
주제 분석의 특정 단계를 조사하기 전에 이 분석 방법에서 테마라는 용어가 무엇을 의미하는지 정의하는 것이 중요합니다. [주제]란 연구 질문에 inform하는 데이터에서 도출된 '패턴화된 반응 또는 의미'(Braun and Clarke 2006, 페이지 82)이다. 데이터 세트의 'manifest content'에 대한 설명과 조직을 제공하는 범주에 반대하여 볼 때, [주제]는 더 많은 수준의 데이터 해석과 통합을 수반하는 보다 추상적인 실체이다(Nowell et al., 2017). 주제 분석에 참여할 때, 연구자들은 주제와 관련된 [특정 아이디어 또는 항목이 데이터 세트에 나타나는 횟수에 관계없이] 테마를 식별할 수 있다. 또한 테마의 중요성 또는 중심성은 데이터 내에서 테마의 출현 빈도를 반드시 반영하는 것은 아니다(Braun and Clarke 2006; Nowell et al. 2017).
Before delving into the specific steps of thematic analysis, it is important to define what the term theme means in this analysis method. A theme is a ‘patterned response or meaning’ (Braun and Clarke 2006, p. 82) derived from the data that informs the research question. Viewed in opposition to a category–which provides description and organization to the ‘manifest content’ of a data set–a theme is a more abstract entity that involves a greater degree of interpretation and integration of data (Nowell et al. 2017). When engaging in thematic analysis, researchers can identify themes irrespective of the number of times a particular idea or item related to that theme appears in a data set. Furthermore, the importance or centrality of a theme is not necessarily reflective of the frequency of its appearance within the data (Braun and Clarke 2006; Nowell et al. 2017).
테마는 semantic 또는 latent로 구분될 수 있다.
- 보다 [명시적이거나 표면적인 의미를 다루는 의미적semantic(종종 매니페스트manifest라고도 함)] 또는
- 보다 깊고 근본적인 의미, 가정 또는 이념을 반영하는 잠재적latent으로 분류될 수 있다(Boyatzis 1998; Braun and Clarke 2006).
Themes can be classified as either
- semantic (also often labeled as manifest), which address more explicit or surface meanings of data items, or
- latent, which reflect deeper, more underlying meanings, assumptions, or ideologies (Boyatzis 1998; Braun and Clarke 2006).
연구자는 어떤 주제를 파악해야 할지 높은 유연성을 가지고 있지만, 연구 질문을 다루는 중요한 통찰력을 제공하는 주제(Braun과 Clarke 2006)를 파악하기 위해 노력해야 한다.
The researcher has great flexibility in which themes to identify, but he or she should strive to identify themes that provide important insights that address the research question (Braun and Clarke 2006).
연구자들은 테마 식별에 [귀납적 또는 연역적] 접근법을 사용할 수 있다(Braun and Clarke 2006, 2012).
- 근거 이론에 사용되는 귀납적 접근법은 연구자의 데이터에서 테마를 도출한다(Varpio et al. 2019). 이러한 테마는 데이터 중심적이기 때문에 참가자들에게 던진 정확한 질문(예: 참가자가 주제를 벗어난 경우)을 반영하지 않을 수 있으며, 주제에 대한 연구자 자신의 관심사나 믿음을 반드시 반영하는 것은 아니다(Braun과 Clarke 2006).
- 반대로, 연역적 접근법은 기존의 이론, 프레임워크 또는 다른 연구자가 주도하는 초점을 사용하여 관심 주제를 식별한다(Braun and Clarke 2012; Varpioetal.2019).
Researchers can employ an inductive or deductive approach to theme identification (Braun and Clarke 2006, 2012).
- An inductive approach, as used in grounded theory, derives themes from the researcher’s data (Varpio et al. 2019). Since these themes are data driven, they might not mirror the exact questions asked of participants (e.g. if participants veered off topic), and they are not necessarily reflective of the researcher’s own interests or beliefs on the subject (Braun and Clarke 2006).
- Conversely, deductive approaches use a pre-existing theory, framework, or other researcherdriven focus to identify themes of interest (Braun and Clarke 2012;Varpioetal.2019).
따라서
- 귀납적 접근법은 전체 데이터 본문에 대한 보다 폭넓고 광범위한 분석을 제공하는 경향이 있는 반면,
- 연역적 접근법은 데이터의 특정 측면 또는 기존 이론이나 프레임의 맥락에서 가장 잘 조명되거나 이해될 수 있는 특정 발견을 연마하는 데 유용하다(Braun and Clarke 2006).
Therefore,
- an inductive approach tends to provide a broader, more expansive analysis of the entire body of data, whereas
- a deductive approach is useful for honing in on a particular aspect of the data or a specific finding that could be best illuminated or understood in the context of a pre-existing theory or frame (Braun and Clarke 2006).
주제 분석에 참여하는 방법
How to engage in thematic analysis
Clarke와 Braun의 주제 분석은 후속 단계를 연구자가 추가 조사를 받을 가치가 있는 새로운 데이터 또는 새로 등장한 주제에 비추어 이전 단계로 돌아가도록 유도할 수 있는 선형 프로세스가 아니라 [재귀적 프로세스]로 설계되었다는 점에 유의해야 한다.
It is important tonote that Clarke and Braun’s thematic analysis is designedto be a recursive, rather than linear, process in which sub-sequent steps may prompt the researcher to circle back to earlier steps in light of new data or newly emergingthemes that merit further investigation.
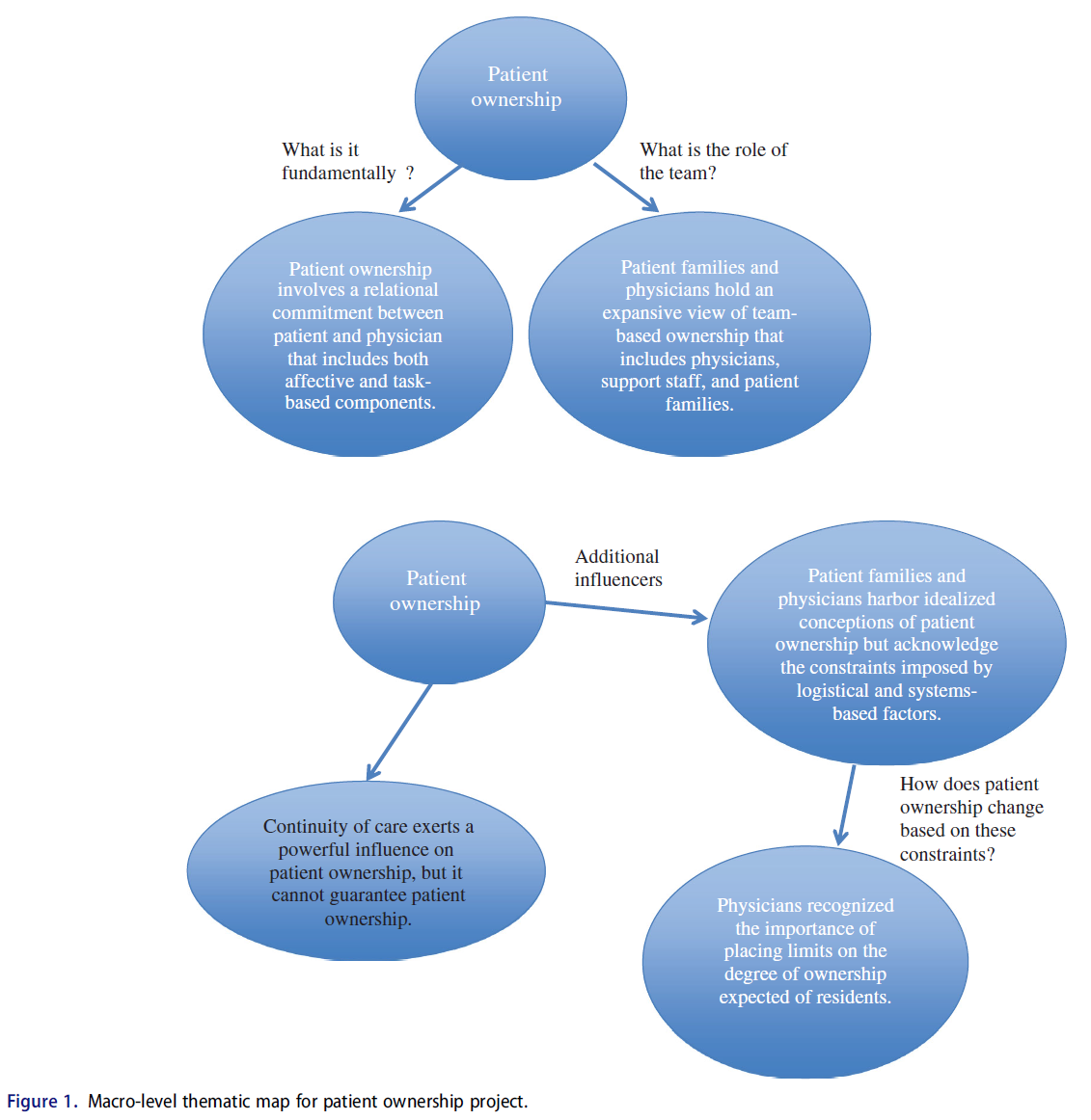
이러한 단계를 설명하기 위해 소아 레지던시 프로그램 내의 연속성 클리닉에서 환자 소유 경험을 조사하기 위해 수행한 연구의 원본 데이터를 사용한 예를 제공한다(각 단계의 데이터 변환에 대한 그림은 상자 1 참조).
To illustrate these steps, we offer an example using original data from a study we performed examining the experience of patient ownership in continuity clinics within a pediatric residency program (see Box 1 for illustrations of each step’s transformation of the data).
이 예시에서, 우리는 주제 분석에 [귀납적인 접근 방식]을 채택하고 [구성주의 인식론] 내에서 일한다.
In this example, we employ an inductive approach to thematic analysis, and work within a constructivist epistemology.


1단계: 데이터에 익숙해지는 단계
Step 1: Familiarizing yourself with the data
주제 분석의 프로세스의 첫 번째 단계는 전체 데이터 세트에 익숙해지는 것으로, 데이터의 반복적이고 능동적인 읽기를 수반한다(Braun 및 Clarke 2006). 연구에 따라 데이터 세트에는 인터뷰, 포커스 그룹, 기록된 관찰, 필드 노트, 저널 항목 또는 사진이나 비디오와 같은 다른 미디어가 포함될 수 있다(Thorne 2000; Nowell et al. 2017). 데이터 코딩과 테마 검색을 즉시 시작하는 것이 바람직할 수 있지만, 먼저 전체 데이터 세트를 숙지하는 것은 원시 데이터에 대한 중요한 방향을 제공할 것이며 이후의 모든 단계를 위한 기초가 될 것이다. 전사해야 하는 오디오 데이터의 경우, 전사 과정은 시간이 많이 걸릴 수 있지만 데이터에 익숙해지는 훌륭한 방법으로도 작용할 수 있다. 연구자가 이 단계를 용이하게 하기 위해 음성 인식 소프트웨어를 사용하거나 전사 서비스를 고용하는 경우, 원본 오디오 녹음과 비교하여 정확한 내용을 확인하는 것도 마찬가지로 유용할 수 있다.
The first step in thematic analysis’s process is becoming familiar with the entire data set, which entails repeated and active reading through of the data (Braun and Clarke 2006). Depending on the study, the data set might include interviews, focus groups, recorded observations, field notes, journal entries, or other media such as photographs or videos (Thorne 2000; Nowell et al. 2017). While it can be tempting to begin coding data and searching for themes immediately, familiarizing oneself with the entirety of the data set first will provide a valuable orientation to the raw data and is foundational for all subsequent steps. For audio data that need to be transcribed, the process of transcription can be time-consuming but also serves as an excellent way to become familiar with the data. If researchers use voice-recognition software or hire transcription services to facilitate this step, checking the transcripts against original audio recordings for accuracy may be similarly useful.
2단계: 초기 코드 생성
Step 2: Generating initial codes
프로세스의 첫 번째 분석 단계인 코딩은 세분화되고 구체적인 수준에서 데이터를 구성하는 데 도움이 됩니다. 1단계의 친숙화 작업 후, 연구자들은 관심 있는 잠재적 데이터 항목, 질문, 데이터 항목 간의 연결 및 기타 예비 아이디어에 대해 메모하기를 시작할 수 있다. 이것이 2단계의 코딩 프로세스의 시작입니다. 이 단계의 작업은 [테마가 아닌 코드를 생성]합니다. Boyatzis(1998)는 코드를 '[t] 현상과 관련하여 의미 있는 방식으로 평가할 수 있는 원시 데이터 또는 정보의 [가장 기본적인 세그먼트] 또는 요소'로 정의했다. (p. 63)
As the first truly analytic step in the process, coding helps to organize data at a granular, specific level. After step 1’s familiarization work, researchers can begin to take notes on potential data items of interest, questions, connections between data items, and other preliminary ideas. This is the beginning of step 2’s coding process. This phase of work generates codes, not themes. Boyatzis (1998) defined a code as ‘[t]he most basic segment, or element, of the raw data or information that can be assessed in a meaningful way regarding the phenomenon’ (p. 63).
코드는 다른 코드와 중복되지 않도록 [충분히 잘 정의되고 구분]되어야 한다. 적용할 코드를 요약하고 정의하여 코딩 프로세스를 안내하는 더 큰 코딩 프레임워크 또는 코딩 템플릿(때로는 코딩 매뉴얼이라고도 함)에 논리적으로 적합해야 한다.
A code should be sufficiently well-defined and demarcated such that itdoes not overlap with other codes and should fit logically within a larger coding framework or coding template (some-times also called coding manuals) that guides the coding process by outlining and defining the codes to be applied(Crabtree and Miller 1999; Attride-Stirling 2001; King 2004;Nowell et al. 2017).
테마 간의 구별과 유사하게, 코드는 더 의미론적 또는 잠재적 의미로 묶일 수 있으며, 코딩 프레임워크는
- 귀납적, 데이터만으로 제기된 관련 문제의 반영, 이거나
- 연역적, 특정한 이론이나 이론적인 틀에 의해 인도 일 수 있다.
Similar to distinctions among themes, codes can be tied to more semantic or latent meanings (Braun and Clarke 2012), and the coding framework can be
- inductive, reflective of pertinent issues raised by the data alone, or
- deductive, guided by specific theories or theoretical frameworks (Attride-Stirling 2001; Braun and Clarke 2006).
관찰과 아이디어에서 [코드가 어떻게 개발되었는지를 기록]함으로써, 연구원은 연구자의 해석과 분석의 신뢰성을 지원하기 위한 [감사 추적audit trail 생성 과정]을 시작할 수 있다(링컨과 구바 1985; Nowell et al.
By recording how codes developed from observations and ideas, the researcher can begin the process of creating an audit trail to support the trustworthiness of a researcher’s interpretations and analysis (Lincoln and Guba 1985; Nowell et al. 2017).
[코딩 프레임워크 또는 템플릿이 정의]되면, 연구자들은 데이터 추출물에 관련 코드를 라벨링하여 [전체 데이터 세트에 동일한 코드를 적용]하며, 이후 테마 개발(Braun과 Clarke 2006)을 알릴 수 있는 항목 간의 [연결 또는 잠재적 패턴을 기록]한다.
Once the coding framework or template is defined, researchers then apply the same codes to the entire data set by labeling data extracts with relevant codes, making note of any potential patterns or connections between items that might inform subsequent theme development (Braun and Clarke 2006).
또한 관련성이 있는 경우 단일 추출물에 여러 개의 코드로 레이블을 지정할 수 있습니다(Braun 및 Clarke 2006). 연구자가 전체 데이터 세트를 코드화하면, 3단계, 즉 테마 검색에 대비하여 코드로 데이터를 수집할 수 있습니다.
Also, a single extract can be labeled with multiple codes if relevant (Braun and Clarke 2006). Once the researcher has coded the entire data set, he or she can collate the data by code in preparation for step 3: the search for themes.
3단계: 테마 검색
Step 3: Searching for themes
세 번째 단계에는 (보다 광범위한 중요성을 갖는) [잠재적 테마를 찾기 위한 코드화되고 수집된 데이터 추출물의 검사examination]가 포함된다(Braun 및 Clarke 2006). Braun과 Clarke (2012)는 전체 분석이 집이라고 볼 때 [개별 코드]는 벽돌과 타일이고 [테마]는 벽과 지붕이라고 비유합니다. 테마 식별 프로세스(벽과 지붕을 만드는 방법)는 기본적으로 능동적이고 해석적인 프로세스입니다.
The third step involves examination of the coded and collated data extracts to look for potential themes of broader significance (Braun and Clarke 2006). Braun and Clarke (2012) offer an analogy that, if your entire analysis is seen as a house, the individual codes are the bricks and tile, and themes are the walls and the roof. The process of theme identification – how those walls and roof are built – is fundamentally an active and interpretive process.
테마는 단순히 데이터로부터만 나타나는 것이 아니라(Varpio et al., 2017), 연구자에 의해 코드가 서로 어떻게 관련되어 있는지 분석, 결합, 비교, 심지어 그래픽 맵핑함으로써 테마가 구성된다.
Themes do not simply emerge from the data (Varpio et al. 2017); instead, themes are constructed by the researcher through analyzing, combining, comparing, and even graphically mapping how codes relate to one another.
- 귀납적 분석에서 연구자들은 코딩된 데이터에서 테마를 명시적으로 도출하기 때문에 식별된 테마는 원본 데이터와 더 밀접하게 연결되고 전체 데이터 세트의 반영된다(Braun 및 Clarke 2006). 반대로
- 연역적 분석에서, 미리 정의된 이론 및/또는 이론적 프레임워크는 테마 개발을 알려줄 것이며, 따라서 이러한 테마는 종종 데이터 세트의 특정 측면이나 특정 관심 질문에 더 초점을 맞춘다(Braun and Clarke 2006).
- In inductive analysis, researchers derive themes expressly from the coded data, so the themes identified will be more closely linked to the original data and reflective of the entire data set (Braun and Clarke 2006).
- Conversely, in deductive analysis, predefined theories and/or theoretical frameworks will inform theme development, so these themes often focus more on a particular aspect of the data set or a specific question of interest (Braun and Clarke 2006).
테마를 만들고 구성할 때, 테마 맵은 개념 간의 교차 연결과 주요 테마 및 하위 테마 간의 교차 연결을 시각적으로 입증하는 데 유용하다(Braun과 Clarke 2006).
When creating and organizing themes, thematic maps are useful for visually demonstrating cross-connections between concepts and among main themes and subthemes (Braun and Clarke 2006).
그림 1과 2는 우리 연구의 주제 맵의 예를 보여준다.
Figures 1 and 2 illustrate examples of thematic maps from our study.
테마는 독립적으로 의미 있어야 하지만 '[일관성 있는 전체], 즉, 분석적 이야기를 형성하기 위해 협력해야 한다'(클라크와 브라운 2014). 브라운과 클라크(2006)와 킹(2004)은 이 분석 단계에서 포함시킬 것을 권고했다. 연구자는 잠재적인 중요성을 가질 수 있는 어떤 주제와 모든 주제를, 그것들이 연구 문제와 직접적으로 관련이 있는 것처럼 보이든 그렇지 않든, 그리고 그것들에 속하는 데이터의 규모나 양에 관계없이 메모해야 한다. '기타' 테마를 구성하는 데이터 양에 대해 정의된 임계값이 없습니다. 연구자들은 기존의 주제 체계에 잘 맞지 않는 고아 코드orphan codes를 통합하는 테마를 만들 수도 있다(Braun and Clarke 2006).
Themes should be independently meaningful but also ‘work together to form a coherent whole–an analytic story’ (Clarke and Braun 2014). Both Braun and Clarke (2006) and King (2004) recommended being inclusive at this stage of analysis. The researcher should make note of any and all themes of potential significance, whether or not they seem directly related to the study question, and regardless of the volume or quantity of data that falls under them. No defined threshold exists for the amount of data that constitutes a ‘miscellaneous’ theme. Researchers can even create a theme to incorporate orphan codes that do not fit well within one’s existing thematic scheme (Braun and Clarke 2006).


4단계: 테마 검토
Step 4: Reviewing themes
브라운과 클라크(2006)는 4단계를 2단계 분석 과정으로 설명했다.
Braun and Clarke (2006) described step 4 as a two-level analytical process.
[첫 번째 분석 수준]에서, 연구원은 적절한 적합성을 보장하기 위해 각 테마 내에 배치된 코드화된 데이터를 살펴봅니다. 각 테마에 따라 모든 관련 코드 및 데이터 추출물을 검토하고 다음을 묻습니다.
- 각 테마는 적절한 지원 데이터가 있습니까?
- 그 주제를 뒷받침할 때 데이터가 일관성 있게 포함되었는가?
- 어떤 테마는 너무 크거나 다양하진 않은가?
In the first level of analysis, the researcher looks at coded data placed within each theme to ensure proper fit. He or she reviews all relevant codes and data extracts under each theme and asks:
- Does each theme have adequate supporting data?
- Are the data included coherent in supporting that theme?
- Are some themes too large or diverse?
각 테마 내의 데이터는 적절한 공통성과 일관성을 가져야 하며, 테마 간 데이터는 충분히 구별가능distinct enough 해야 한다(Attride-Stirling 2001; Braun과 Clarke 2006). 이 때 데이터 추출물을 다시 정렬하고 테마를 수정하여 코드화된 데이터를 더 잘 반영하고 캡처할 수 있다. 테마를 추가, 결합, 분할 또는 삭제할 수 있습니다.
Data within each theme should have adequate commonality and coherence, and data between themes should be distinct enough to merit separation (Attride-Stirling 2001; Braun and Clarke 2006). At this point, data extracts can be re-sorted and themes modified to better reflect and capture coded data. Themes can be added, combined, divided, or even discarded.
이 첫 번째 수준의 분석은 연구자가 수정된 [주제도theme map]가 최종 분석에 포함될 코드화된 모든 데이터를 적절히 포함한다고 확신하면 완료된다(Braun and Clarke 2006). 이 과정 내내, 연구자들은 테마가 개발, 수정 및/또는 제거되는 방법에 대해 내린 사고 과정과 결정에 관한 상세한 메모 또는 메모를 보관해야 한다. 이러한 메모는 연구자들이 주제 간의 연결을 만들고, 또한 연구 결과의 신뢰성을 강화하는 감사 추적을 만드는 데 도움이 될 수 있다(Nowell et al., 2017).
This first level of analysis is complete when the researcher is confident that the revised thematic map adequately covers all of the coded data to be included in the final analysis (Braun and Clarke 2006). Throughout this process, researchers should keep detailed notes, or memos, regarding their thought processes and decisions made regarding how themes were developed, modified, and/or removed. Such memos can help researchers make connections between themes and also create an audit trail that bolsters the trustworthiness of their findings (Nowell et al. 2017).
[두 번째 단계]는 전체 데이터 세트와 관련하여 테마에 유사한 질문 세트를 적용합니다. 여기서 연구원은 [개별 테마가 데이터 세트에 의미 있게 적합한지] 여부 및 [주제 맵이 데이터의 전체 본문을 정확하고 적절하게 나타내는지] 여부를 결정한다(Braun and Clarke 2006). [주제 맵]은 [테마가 어떻게 상호 연관되어 있는지], 그리고 그것들이 [어떻게 관심 질문이나 구조를 나타내는지]를 명확하게 보여야 한다. 이 과제를 달성하기 위해, 연구원은 전체 데이터 세트를 다시 읽어 테마를 재점검하고 이 단계에서 새로 작성 또는 수정된 테마에 해당하는 추가 데이터에 대해 재코드한 다음, 그에 따라 테마 맵을 수정한다(Braun 및 Clarke 2006).
Level two applies a similar set of questions to the themes in relation to the entire data set. The researcher here decides if individual themes fit meaningfully within the data set and whether the thematic map accurately and adequately represents the entire body of data (Braun and Clarke 2006). The thematic map should clearly demonstrate how themes interrelate and how they represent the question or construct of interest. To accomplish this task, the researcher re-reads the entire data set to reexamine themes and to re-code for additional data that falls under the themes that have been newly created or modified in this phase, then revises the thematic map accordingly (Braun and Clarke 2006).
4단계는 주제 분석의 전체 프로세스의 재귀적 특성에 대한 명확한 예를 제공합니다. 코드와 테마를 다시 읽고 수정하는 것은 분석 과정의 일부이다.
Step 4 provides a clear example of the recursive nature of the entire process of thematic analysis. Re-reading and revising codes and themes are expected parts of the analytic process.
이러한 반복 프로세스는 이론적으로 무한정 계속될 수 있지만, King(2004)과 Braun and Clarke(2006)는 연구 질문과 관련이 있는 것으로 보이는 모든 데이터 항목이 코딩 체계에 통합되고, 테마가 일관되며, 추가적인 개선으로 실질적인 변화가 발생하지 않으면 개정을 중단할 수 있다고 권고했다.
While this iterative process could theoretically continue indefinitely, King (2004) and Braun and Clarke (2006) recommended that the revisions could cease once all data items that appear relevant to the study question have been incorporated into the coding scheme, themes are coherent, and additional refinements are not yielding substantial changes.
5단계: 테마 정의 및 이름 지정
Step 5: Defining and naming themes
일단 주제 지도가 다듬어지면, 5단계는 연구자가 [각 주제에 대한 정의와 서술적 설명]을 만드는 것이며, [광범위한 연구 질문의 관점에서 왜 그것이 중요한지]를 생각해야 한다. 최종 보고서에 포함될 [테마의 이름을 검토]하여 간략하고 적절하게 설명되었는지 확인합니다(Braun과 Clarke 2006).
Once the thematic map has been refined, step 5 finds the researcher creating a definition and narrative description of each theme, including why it is important to the broader study question (Braun and Clarke 2006). The names of themes to be included in the final report are reviewed to ensure they are brief and adequately descriptive (Braun and Clarke 2006).
그런 다음 연구원은 각 테마의 가장 중요한 측면과 데이터 세트의 어떤 측면을 다루는지 강조하여 각 테마 내에서 코드화된 데이터가 어떻게 그리고 왜
- 고유한 통찰력을 제공하고,
- 더 큰 질문에 대한 전반적인 이해에 기여하며,
- 다른 테마와 상호작용하는지
...에 대한 일관된 설명을 만든다(Braun과 Clarke 2006).
The researcher then hones in on the most important aspect of each theme and which aspects of the data set it covers, creating a coherent narrative of how and why the coded data within each theme
- provide unique insights,
- contribute to the overall understanding of larger questions, and
- interact with other themes (Braun and Clarke 2006).
이러한 질문을 다루면서, 연구원은
- 주제 간 중복 영역을 찾고,
- 새로운 하위 테마를 식별하고(데이터 내에서 주제에 대한 보다 상세한 설명을 제공하는 것과 계층 구조를 설명하는 데 모두 사용할 수 있음),
- 각 테마가 수반하거나 포함하는 것의 범위를 명확하게 구분한다(Braun과 Clarke 2006).
While addressing these questions, the researcher
- looks for areas of overlap between themes,
- identifies emergent sub-themes (which can be used both to provide more detailed accounts of themes and to describe hierarchies within the data), and
- clearly delimits the scope of what each theme entails or includes (Braun and Clarke 2006).
이 때가 테마의 주요 특징을 설명하는 [최종 보고서에 표시할 데이터 추출물을 선택]하고 각 테마가 말하는 더 넓은 [스토리에 대한 중요성을 설명하는 컨텍스트를 제공하는 데이터 추출물]을 만들 좋은 시간이다.
This is a good time to select data extracts to be presented in the final report that illustrate key features of themes and to create narratives surrounding them that provide context to explain their importance to the broader story each theme tells (Braun and Clarke 2012).
6단계: 보고서/매뉴얼 작성
Step 6: Producing the report/manuscript
이 마지막 단계에는 최종 분석 및 소견 설명(Braun and Clarke 2006)을 작성하는 것이 포함된다. 쓰기 프로세스의 요소들은 이미 노트 작성, 테마 설명, 그리고 이전 단계에서 대표적인 데이터 추출물의 선택 과정을 통해 시작되었다. 실제로 킹(2004)은 연구 결과를 제시하는 마지막 단계를 '별도의 단계'가 아니라, 이미 발생한 분석 및 해석의 '계속continuation'이라고 설명했다( 페이지 267).
This final step involves writing up the final analysis and description of findings (Braun and Clarke 2006). Elements of the writing process have already begun through the processes of note taking, describing of themes, and selection of representative data extracts in prior steps. In fact, King (2004) described the final step of presenting findings as a ‘continuation’ of the analysis and interpretation that has already happened as opposed to a ‘separate stage’ (p. 267).
최종 보고서는 코드와 테마에 대한 단순한 설명을 넘어서야 한다. 보고서는 연구자가 [어떻게 데이터를 해석하였는지 뿐만 아니라, 왜 연구자의 주제 선택과 데이터의 해석이 중요하고 정확한지]를 명확하고 간결하며 논리적인 설명을 제공하는 내러티브로 엮어야 한다(Braun and Clarke 2006, 2012). 서술적 설명과 대표적인 데이터 추출물(예: 참가자의 직접 인용)을 모두 사용하여 분석을 통해 데이터를 설명하고, 연구자의 설명이 연구 질문에 풍부하고 완전하게 답하는 이유에 대한 주장을 제공해야 한다(Braun과 Clarke 2006). 모든 직접 데이터 추출물은 의미를 이해하는 적절한 컨텍스트를 포함해야 하며 그 중요성을 설명하는 잘 짜여진 텍스트 설명에 의해 서포트되어야 한다.
The final report should move beyond mere description of codes and themes (King 2004). The report should weave a narrative that provides a clear, concise, and logical account not only how a researcher interprets the data, but also why his or her selection of themes and interpretation of the data are important and accurate (Braun and Clarke 2006, 2012). Using both narrative descriptions and representative data extracts (e.g. direct quotations from participants), the analysis should describe the data and provide an argument for why the researcher’s explanation richly and fully answers the research question (Braun and Clarke 2006). Any direct data extracts should contain adequate context to understand their meaning and be supported by interwoven textual description that explains their importance (Braun and Clarke 2012).
토론 섹션은 주제를 더 큰 질문과 연관시키고, 발견의 함의를 논의하며, 주제를 발생시킨 가정이나 전제조건에 의문을 제기함으로써 분석을 확장할 수 있다(Braun and Clarke 2006).
The discussion section can broaden the analysis by relating themes to larger questions, discussing implications of findings, and questioning the assumptions or preconditions that gave rise to the themes (Braun and Clarke 2006).
관련 문헌을 참조하는 것은 또한 특정 테마가 선택된 이유에 대한 지원을 구축하고(Aronson 1995년), 현존하는 문헌 본문 내에 발견물을 배치함으로써 분석의 강점을 더할 수 있다(Tuckett 2005년).
Referencing related literature can also add to the strength of the analysis by building support for why particular themes were selected (Aronson 1995) and situating findings within the extant body of literature (Tuckett 2005).
주제 분석이 데이터 분석을 수행하는 방법에 대해 연구자에게 허용하는 유연성을 고려할 때, 어떤 선택을 하였는지 밝히는 것은 특히 중요하다(예: 코딩 및 주제 식별에 귀납적 또는 연역적 분석 사용). 그리고 (패러다임적 지향을 포함하여) 원고 전체에 걸쳐 분석의 기초가 되는 가정들을 밝히는 것이 중요하다(Braun and Clarke 2006).
Given the flexibility that thematic analysis allows researchers regarding how to conduct data analysis, it is particularly important to identify choices (such as using inductive or deductive analysis in coding and identifying themes) and assumptions (including paradigmatic orientation) that underlie the analysis throughout the manuscript (Braun and Clarke 2006).
주제 분석의 장점
The advantages of thematic analysis
다른 많은 정성적 방법과 비교했을 때, 주제 분석은 비교적 간단하게 학습하고 적용할 수 있다. 분석을 알리기 위해 이론을 사용할 필요가 없기 때문에(즉, 순수하게 귀납적일 수 있음) 그리고 이 분석 방법의 사용에 대한 설명과 예가 출판되어 있기 때문에, 주제 분석은 경험이 적은 연구자들이 꽤 쉽게 접근할 수 있다(2004년; 브라운과 클라크 2006년; Nowell et al. 2017년).
As compared to many other qualitative methods, thematic analysis is relatively simple to learn and apply. Because it does not require the use of theory to inform analysis (i.e. it can be purely inductive) and because there are published descriptions and examples of the use of this analysis method, thematic analysis is quite accessible to less experienced researchers (King 2004; Braun and Clarke 2006; Nowell et al. 2017).
동시에 연구자가 다양한 데이터 세트의 주요 특징을 요약하고 강조하며 해석할 수 있는 강력한 데이터 분석 방법이다. 게다가, 그것의 방법은 수많은 다른 형태의 질적 분석의 기초가 된다; 사실, Braun과 Clarke(2006)는 그것이 연구자들이 배우는 첫 번째 질적 분석 방법이어야 한다고 주장했다.
At the same time, it is a powerful method for analyzing data that allows researchers to summarize, highlight key features of, and interpret a wide range of data sets. Furthermore, its methods are foundational to numerous other forms of qualitative analysis; in fact, Braun and Clarke (2006) argued that it should be the first method of qualitative analysis that researchers learn.
마지막으로 가장 중요한 것은 주제 분석이 다음과 관련하여 연구자에게 큰 유연성을 제공한다는 점이다.
- (a) 사람들의 경험과 이해에 대한 개인적인 설명에서부터 다양한 사회적 맥락에서의 더 넓은 구조에 이르기까지 다룰 수 있는 연구 질문의 유형
- (b) 조사된 데이터 및 문서의 형식
- (c) 분석된 데이터의 양
- (d) 적용되는 이론적 및/또는 인식론적 프레임워크의 선택
- (e) 유도 데이터 중심 접근법 또는 연역적 이론 중심 접근법으로 데이터를 분석하는 능력(Clarke and Braun 2013).
Finally, and perhaps most importantly, thematic analysis offers researchers great flexibility with respect to:
- (a) the type of research questions it can address, from personal accounts of people’s experiences and understandings to broader constructs in various social contexts;
- (b) the type of data and documents examined;
- (c) the volume of data analyzed;
- (d) the choice of theoretical and/or epistemological framework applied; and
- (e) the ability to analyze data with an inductive, data-driven approach or a deductive, theory-driven approach (Clarke and Braun 2013).
주제 분석의 단점
The disadvantages of thematic analysis
주제 분석이 제공하는 [유연성은 엄격한 방법이 아니라는 인식]에 기여한다는 점에서도 단점으로 볼 수 있다(클라크와 브라운 2013). 원고가 작품의 패러다임적 방향과 이론의 역할을 분석에서 명확히 밝히지 않는다면 주제적 분석 위험은 폭넓게 적용되고 결코 일관되지 않는 방법으로 보여진다. 또한, 이 분석 방법의 유연한 특성을 고려할 때, 일부 연구자들은 데이터의 어떤 측면에 초점을 맞추고/또는 분석에 사용할 이론적 또는 인식론적 프레임워크를 결정하는 것이 어려울 수 있다(Braun과 Clarke 2006). 다른 분석 방법과 마찬가지로, 주제 분석이 제대로 수행되지 않을 수 있습니다(아래의 함정 섹션 참조). 그러나 주제 분석의 특별한 단점은 더 잘 정의되고 덜 유연한 프레임워크를 가진 다른 방법에 비해 용어를 일관되지 않거나 부적절하게 사용하기 쉽다는 것이다. 이러한 변수들은 주제 분석을 사용하거나 사용을 주장하는 원고의 평가를 복잡하게 한다(Braun과 Clarke 2006).
The flexibility that thematic analysis offers can also be seen as a drawback in that it contributes to a perception among some that it is not a rigorous method (Clarke and Braun 2013). If manuscripts don’t clearly state the paradigmatic orientation of the work and the role of theory in the analysis, thematic analysis risks being seen as a method that is applied broadly and never consistently. Additionally, given the flexible nature of this analysis method, it can be challenging for some researchers to determine which aspects of data to focus on and/or which theoretical or epistemological frameworks to use for their analysis (Braun and Clarke 2006). As with any analytic method, thematic analysis can be conducted poorly (see Pitfalls section below). However, a particular disadvantage with thematic analysis is that it has been more prone to inconsistent or improper use of terminology as compared to other methods with more well-defined and less flexible frameworks. These vagueries complicate appraisals of manuscripts that use, or claim to use, thematic analysis (Braun and Clarke 2006).
피해야 할 함정
Pitfalls to avoid
Braun과 Clarke(2006)는 주제 분석을 수행할 때 피해야 할 몇 가지 잠재적 함정을 강조하며, 이는 크게 세 가지 범주로 분류된다.
Braun and Clarke (2006) highlight several potential pitfalls to avoid when conducting thematic analysis, which broadly fall into three categories.
첫째, 분석의 기초가 되는 가정을 적절히 설명하지 못하는 것이다. 유도 대 연역 분석을 위해 이 방법을 사용할 경우 수학적 다른 분석이 진행됩니다. 그것은 또한 그것이 건설적인 조사와 비교해서 포스트 포지티브 조사에 이용될 경우 다른 목표를 달성하는 것을 목표로 할 것이다. 연구의 이러한 기초적인 측면을 명시적으로 언급한 후, 연구자의 분석은 그러한 기초에 맞춰져야 한다(Braun과 Clarke 2006).
First is a failure to adequately describe the assumptions that underlie the analysis. Thematic different analysis will proceed in ways if the method is used for inductive versus deductive analysis. It will also aim to achieve different goals if it is harnessed for a post-positivist investigation versus a constructivist investigation. These foundational aspects of the study should be explicitly stated, and then the researcher’s analysis must align itself to those foundations (Braun and Clarke 2006).
두 번째는 적절한 분석의 부족이다(Braun과 Clarke 2006). 연구 결과에 대한 설명이나 데이터 추출물 또는 구문 분석 응답의 목록만으로는 주제 분석을 구성하지 않는다. 주제 분석은 연구자가 보다 해석적인 작업에 참여해야 한다. 예를 들어, 인터뷰 질문 그 자체를 주제로 사용해서는 안 되는데, 이는 데이터 세트에 대한 분석이 부족함을 나타내기 때문이다(Braun and Clarke 2006).
Second is a lack of adequate analysis (Braun and Clarke 2006). Mere description of findings or a listing of data extracts or paraphrased responses does not constitute a thematic analysis; thematic analysis requires the researcher to engage in more interpretive work. For example, interview questions should not be used as themes, as this indicates a lack of analysis across the data set (Braun and Clarke 2006).
세 번째는 약한 분석으로, 조사 결과 보고서에서 제기된 주장이 설득력이 없거나 근거가 없는 것이다(Braun과 Clarke 2006). 테마가 겹치거나, 의미가 없거나, 내부 일관성이 부족한 경우 이 문제가 발생할 수 있습니다. 또한, 모범적인 데이터 추출이 없거나, 데이터 세트의 모든(또는 적어도 가장 관련성이 높은 부분)을 포괄하지 못하거나, 일화 또는 고립된 이벤트를 테마 수준으로 올리지 못하거나, 데이터(Braun 및 Clarke 2006)에 의해 모순되는 경우 분석이 불완전하고 지원되지 않을 것이다.
Third is a weak analysis, in which the claims made in the report of findings are unconvincing or unfounded (Braun and Clarke 2006). This can occur when themes are overlapping, nonsensical, and/or lack internal consistency. Additionally, an analysis will be incomplete and unsupported if it lacks exemplary data extracts, fails to encompass all (or at least all of the most relevant parts) of the data set, elevates anecdotes or isolated events to the level of themes, or is contradicted by its data (Braun and Clarke 2006).
Conclusion
Med Teach
. 2020 Aug;42(8):846-854.
doi: 10.1080/0142159X.2020.1755030. Epub 2020 May 1.
Thematic analysis of qualitative data: AMEE Guide No. 131
Michelle E Kiger 1 2, Lara Varpio 1 2
Affiliations collapse
Affiliations
-
1Wright-Patterson Medical Center, Dayton, OH, USA.
-
2Uniformed Services University of the Healthy Sciences, Bethesda, MD, USA.
-
PMID: 32356468
Abstract
Thematic analysis is a widely used, yet often misunderstood, method of qualitative data analysis. It is a useful and accessible tool for qualitative researchers, but confusion regarding the method's philosophical underpinnings and imprecision in how it has been described have complicated its use and acceptance among researchers. In this Guide, we outline what thematic analysis is, positioning it in relation to other methods of qualitative analysis, and describe when it is appropriate to use the method under a variety of epistemological frameworks. We also provide a detailed definition of a theme, as this term is often misapplied. Next, we describe the most commonly used six-step framework for conducting thematic analysis, illustrating each step using examples from our own research. Finally, we discuss advantages and disadvantages of this method and alert researchers to pitfalls to avoid when using thematic analysis. We aim to highlight thematic analysis as a powerful and flexible method of qualitative analysis and to empower researchers at all levels of experience to conduct thematic analysis in rigorous and thoughtful way.
Keywords: Thematic analysis; qualitative analysis; qualitative research methods.
'Articles (Medical Education) > 의학교육연구(Research)' 카테고리의 다른 글
| RIME을 앞으로: 교육연구의 과학을 구성하는 것은 무엇인가? (Acad Med, 2020) (0) | 2021.04.30 |
|---|---|
| 의학교육연구의 근거이론(AMEE Guide No. 70) (Med Teach, 2012) (0) | 2021.04.21 |
| 어떻게 현상학이 다른 사람의 경험으로부터 배울 수 있도록 돕는가 (Perspect Med Educ, 2019) (0) | 2020.12.17 |
| 교육 설계연구: 생산적 학술활동을 계획하고, 수행하고, 강화하는 것(Med Educ, 2020) (0) | 2020.12.17 |
| 의학교육에서 디자인-기반 연구 접근을 활용한 이론과 실천의 다리놓기: AMEE Guide No. 60 (Med Teach, 2012) (0) | 2020.12.09 |