보건전문직 교육에서 성장형 마음가짐 이론을 특징짓는 것에 대한 고찰(Med Educ, 2020)
A review to characterise and map the growth mindset theory in health professions education
Michael D. Wolcott1,2 | Jacqueline E. McLaughlin1,3 | Alice Hann3 | Amelia Miklavec3 | Gary L. Beck Dallaghan4 | Denise H. Rhoney1 | Meg Zomorodi5

1 도입
1 | INTRODUCTION
보건 전문가에서 학습하려면 학생과 임상의가 복잡하고 어려운 환경에서 효과적으로 기능해야 합니다. 우리는 종종 어떤 개인이 번창하는thrive 반면 다른 사람들은 비틀거리는stumble 것을 관찰합니다. 이러한 관찰된 변동성을 설명하고 이해하기 위해, 많은 사람들이 목표를 달성하거나 도전을 극복하려는 동기 부여에 영향을 미치는 요인을 가정했다.1-3
Learning in the health professions requires students and clinicians to function effectively in complex and challenging environments — we often observe some individuals thrive while others stumble. To describe and understand this observed variability, many have hypothesised the factors that influence our motivation to achieve a goal or overcome a challenge.1-3
동기적 영향을 설명하는 한 그룹의 이론은 목표 지향에 초점을 맞춘다.
동기적 영향을 설명하는 한 그룹의 이론은 목표 지향성에 초점을 맞추는데, 여기에는 우리가 성취에 초점을 맞추는지 아니면 학습에 초점을 맞추는지의 여부가 포함된다.
- 성과 지향적인 개인은 종종 다른 사람보다 저조한 수행을 보이지 않는 것(예: performance-avoidance) 또는 다른 사람들보다 더 뛰어난 성과를 내는 노력(예: performance-approach)에 집중한다.
- 대조적으로, 학습 지향적인 개인들은 다른 사람들과의 비교보다는 새로운 지식이나 기술을 배우고 개발하는 가치에 초점을 맞춘다.
지능의 암묵적 이론은 (일반적으로 성장형 마음가짐 이론으로 알려져 있는) 목표 지향성이 종종 그들의 [지능이나 능력(즉, 사고방식)의 통제 가능성에 대한 개인의 신념]에 의해 영향을 받는다고 주장한다.
One group of theories that describe motivational influences focus on goal orientation, which include whether our focus is on performance or learning.3, 7, 8 A performance-oriented individual is often highly focused on not performing more poorly than others (eg performance-avoidance) or trying to outperform others (eg performance-approach).9-11 In contrast, learning-oriented individuals are focused on the value of learning and developing new knowledge or skills rather than the comparison to others.1,2 The implicit theory of intelligence—more commonly known as growth mindset theory— posits that goal orientation is often influenced by an individuals’ belief about the controllability of their intelligence or abilities (ie mindset).7,12,13
성장 사고방식 이론의 요약본은 암묵적 사고방식이 고정과 성장의 두 극단적 스펙트럼에 따라 달라진다는 것을 제안한다.
- 좀 더 고정된 사고방식(즉, 실체적 사고방식)을 가진 개인들은 지성과 능력이 정적이고 성공이 재능에서 나온다고 믿는 반면,
- 성장 사고방식(즉, 증분적 사고방식)을 가진 개인들은 이러한 특성이 악랄하고 성공이 노력에서 나온다고 믿는다. 7,12,13
The abridged version of the growth mindset theory proposes that implicit mindsets vary along a spectrum of two extremes: fixed and growth. Individuals with a more fixed mindset (ie entity mindset) believe intelligence and ability are static and success comes from talent, whereas individuals with a more growth mindset (ie incremental mindset) believe these traits are malleable and success comes from effort.7,12,13
우리의 사고 방식은 상황에 따라 다르며, 나이에 따라 변할 수 있으며, 우리가 어떻게 도전에 접근하고 지속하는지에 영향을 미친다(표 1). 물론, 우리의 동기는 [목표 지향성]과 [사고방식]의 복잡한 상호작용을 포함하며, 이는 다른 행동에 의해 드러난다. 여기서 설명하는 과정은 다른 사람들에 의해 상세히 설명되는 단순화된 접근 방식을 제공한다.
Our mindsets appear to be situation specific, can change with age and have implications for how we approach challenges and persist (Table 1).14 Of note, our motivation involves a complex interaction of our goal orientation and mindset that manifests in different behaviours—the process described here offers a simplified approach that has been elaborated by others.1-3
초등학교와 중학교 환경에서 성장 마인드 이론의 광범위한 사용에도 불구하고, 건강 직업 교육에서의 적용은 불완전하게 이해된다.
Despite widespread use of growth mindset theory in primary and secondary school settings, the application in health professions education is incompletely understood.
[성장형 마음가짐 개입]의 예는 대부분 초등학교와 중학교 환경에서 발견된다. 성장형 마음가짐 개입은 종종 교육자와 학습자에게 이론에 대해 가르치고, 지능은 목적적 노력을 통해 변형될 수 있다는 것에 초점을 맞춘다. 이러한 개입을 통한 훈련은 종종 성장 사고방식이 어떻게 탄력성과 지속성을 촉진하는지 설명하는 연구를 통합하는데, 이는 고차원의 기술과 지식을 얻는 데 중요하다. 성장 마인드를 뒷받침하기 위해, 전략은 자기 대화를 개선하고 성취 대신 진보를 보상하며 동료와 교육자 사이의 보다 효과적인 관계를 촉진함으로써 개인들을 도울 수 있다.
Examples of growth mindset interventions are mostly found in primary and secondary school settings.15-18 Growth mindset interventions often focus on teaching educators and learners about the theory and that intelligence is malleable via purposeful effort; training through these interventions often incorporates research describing how a growth mindset promotes resilience and persistence, which are important for acquiring higher-order skills and knowledge.19 To support a growth mindset, strategies can assist individuals by improving selftalk, rewarding progress instead of achievement and promoting more effective relationships between peers and educators.7,12,13

2 | 방법
2 | METHODS
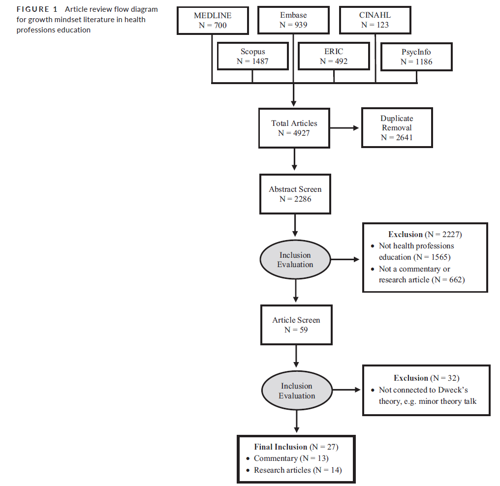
보건직업 교육에서 성장 마인드 기사를 파악하기 위한 체계적인 검토가 진행됐다.
A systematic review was conducted to identify growth mindset articles in health professions education.
팀 구성원은 개요들을 상황별 또는 의도된 청중(예: 건강직업 내 또는 외부 교육)과 유형별(해설, 독창적인 연구 또는 기타 출판 유형)으로 분류했다.
The team members classified the abstracts by context or intended audience (eg either within or outside health professions education) and by type (eg either commentary, original research or other publication type).
- 주요 이론 토크 기사(n = 14)는 설계, 데이터 분석 또는 이론과 관련된 이론 또는 도구를 테스트하는 등 성장 사고방식을 연구의 중요한 특징으로 사용했습니다.
- 중등도 이론 토크 기사(n = 13)는 Dweck의 성장 사고 방식 이론을 [참조하거나 기술]한 반면,
- 사소한 이론 토크 기사(n = 32)는 성장 사고 방식 또는 관련 구성 요소에 대한 [언급이 거의 없거나 전혀 없었다]. 사소한 이론 토크 기사들은 이론이나 그 적용 가능성에 대해 자세히 설명하지 않았기 때문에 제외되었다.
- Major theory talk articles (n = 14) used growth mindset as a significant feature of the study, such as informing the design, the data analysis or to test the theory or instrument related to the theory.
- Moderate theory talk articles (n = 13) referenced or described Dweck's growth mindset theory, whereas
- minor theory talk articles (n = 32) had little or no reference to growth mindset or related components. Minor theory talk articles were excluded because they did not elaborate on the theory or its potential application.

3 | 결과
3 | RESULTS
3.1 | 건강 직업 교육에서 성장 사고방식의 어떤 측면이 연구되고 있는가?
3.1 | What aspects of growth mindset are being researched in health professions education?
연구 논문의 서술적 요약은 표 2에 제시되어 있다. 연구 기사에는 의학(n = 4; 29%), 수의학(n = 4; 29%), 간호(n = 2; 14%), 물리치료(n = 1; 7%), 약국(n = 1; 7%), 다중직업(n = 2; 14%)의 참가자가 있었다. 연구는 미국(n = 6; 43%), 영국(n = 3; 21%), 캐나다(n = 3; 21%), 스웨덴(n = 1; 7%), 호주(n = 1; 7%)를 포함한 여러 국가에서 수행되었습니다. 대부분의 연구 참가자는 학생(n = 11; 79%)이었고, 나머지 연구에는 면허를 받은 의사(n = 2; 14%)와 교수(n = 1; 7%)가 포함되었다.
A descriptive summary of the research articles is provided in Table 2. Research articles had participants from medicine (n = 4; 29%), veterinary medicine (n = 4; 29%), nursing (n = 2; 14%), physical therapy (n = 1; 7%), pharmacy (n = 1; 7%) and multiple professions (n = 2; 14%). Research has been conducted in multiple countries including the United States (n = 6; 43%), United Kingdom (n = 3; 21%), Canada (n = 3; 21%), Sweden (n = 1; 7%) and Australia (n = 1; 7%). Most research study participants included students (n = 11; 79%), and the remaining studies included licensed practitioners (n = 2; 14%) and faculty (n = 1; 7%).
연구의 86%(n = 12)는 참가자의 사고방식을 측정하고 자가 진단 의료 오류 및 척도의 근성, 회복력, 불안 및 성과와 같은 다른 변수와의 상관관계를 평가했다. 대부분의 연구(n = 7, 50%)는 참가자들에게 일반 지능과 변경 능력에 대한 진술에 대한 동의를 평가하도록 요구하는 인텔리전스 인벤토리 이론 또는 Dweck의 사고방식 계측기를 통합했습니다. 8,12 연구는 계측기에서 사용한 질문의 수가 2개에서 20개 항목까지 다양했습니다.,33,35
Eighty-six percent of the research studies (n = 12) measured participant mindset and evaluated its correlation with other variables, such as self-reported medical errors and scales measuring grit, resilience, anxiety and performance. Most studies (n = 7, 50%) incorporated the Theories of Intelligence Inventory or Dweck's Mindset Instrument, which asks participants to rate their agreement with statements about their general intelligence and the ability to change it.8,12 Studies varied in the number of questions they used from the instrument ranging from 2 to 20 items.24-26,28,32,33,35
세 가지 연구는 임상 추론, 전문적 추론, 커뮤니케이션, 재능, 도덕적 성격 및 공감을 포함한 영역별 능력의 사고방식을 측정하기 위한 [수정된 도구]를 설명하였다.
이러한 연구는 사고방식에 대한 교육, 문화 및 기타 배경의 차이가 미치는 영향에 초점을 맞췄다. 영역에 기초한 사고방식에 상당한 차이가 있었다. 그러나 사고방식의 차이는 교육이나 인구통계학과는 상관관계가 없었다.
두 개 연구는 사고방식과 학습 전략 및 행동의 척도를 포함하는 학습 전략의 윌리엄스 인벤토리를 사용했다. 성장 사고방식과 증거 기반 학습 전략의 사용 사이에는 상관관계가 있었다.
Three studies described modified instruments for measuring mindset of domain-specific abilities, including clinical reasoning, professional reasoning, communication, talent, moral character and empathy.29,31,34 These studies focused on the impact of educational, cultural and other background differences on mindset measures— there were significant differences in mindset based on the domain; however, mindset differences were not correlated with education or demographics.31 Two studies used the Williams Inventory of Learning Strategies, which includes a measure of mindset and measures of learning strategies and behaviours—there were correlations between growth mindset and the use of evidence-based learning strategies.36,37
연구 결과는 측정된 영역에 따라 30%-90% 범위의 값을 갖는 참가자의 성장 및 고정 마인드셋의 변동성을 보여주었지만, 한 연구에서는 성장 마인드 측정치를 보고하지 않았다. [고정된 사고방식]과 스트레스와 불안의 척도가 상관관계가 있는 반면, [성장 사고방식]은 심리적 행복과 상관관계가 있었다. 반대로, 몇 가지 연구는 자가 보고한 의료 오류, 성적 평균, 의사소통 및 정신 건강 측면과의 상관관계가 없거나 거의 없었다. 프로그램 구현 후 사고방식에 미치는 영향을 평가한 연구는 단 한 개뿐이다. 이 연구는 간호학과 학생들과 한 시간 동안 교육적으로 개입하는 것을 포함했고, 자기계발적인 성장 사고방식의 증가라는 것을 통계적으로 입증했다.
The study results showed variability in growth and fixed mindsets across participants with values ranging from 30%-90% depending on the domain measured; however, one study did not report the growth mindset measures.35 There were some correlations of fixed mindsets with measures of stress and anxiety, while a growth mindset was correlated with psychological well-being.25, 29, 33 Conversely, several studies showed no to minimal correlation with self-reported medical errors, grade point average, communication and mental health aspects.24,26,32,35 Only one research study evaluated the impact on mindset measures following a programme implementation—this study included a one-hour educational intervention with 35 nursing students and demonstrated a statistically significant increase in the self-reported growth mindset measures.36


3.2 | 성장 마인드 이론의 잠재적인 이득은 무엇인가?
3.2 | What potential benefits of growth mindset theory are being discussed?
모든 논평과 연구 기사들은 성장 사고방식의 접근법이 다른 분야에서 발표된 연구로부터 적어도 한 가지 이점을 갖는다고 주장했다. 그림 2A에는 설명된 편익의 포괄적인 목록이 나와 있습니다.
All commentaries and research articles advocated that the growth mindset approach had at least one benefit from published research in other disciplines. A comprehensive list of described benefits is mapped in Figure 2A.
학습자의 이익에 대해 가장 일반적으로 설명한 것은 성장 사고방식은 다음을 돕는다.
- 회복력과 인내력을 높이고자 하는 욕구를 강화한다.
- 피드백을 구하고 수용한다.
- 배움의 기회로서 실패에 개방적이다.
- 프로세스에 초점을 맞추어 보다 목표 지향적인 동기를 제공한다
- 심리적 행복, 자존감, 자신감을 향상시킨다.
The most commonly described learner benefits were that a growth mindset can
- reinforce a desire to increase resiliency and perseverance,
- seek and be receptive to feedback,
- offer an openness to failure as a learn-ing opportunity,
- provide a more goal-oriented motivation focused on process and
- improve psychological well-being, self-esteem and confidence.
교육자를 위한 성장 마인드 접근 방식은 협력적이고 신뢰할 수 있는 관계를 구축하고 안전한 학습 환경을 조성하는 것은 물론, 실패를 학습 기회로 보는 교직원의 자존감, 자신감, 자아 인식 및 개방성을 향상시키도록 장려되었다.
A growth mindset approach for educators was encouraged to build collaborative and trusting relationships and create a safe learning environment as well as improving faculty self-esteem, confidence, self-awareness and openness to viewing failure as a learning opportunity.

3.3 | 건강 직업 교육에서 성장 사고방식을 촉진하기 위한 전략은 무엇인가?
3.3 | What are the strategies for promoting growth mindset in health professions education?
모든 논평과 연구 기사들은 다른 분야의 출판된 연구로부터 성장 마인드를 증진시키기 위해 사용될 수 있는 적어도 하나의 전략을 제공했다. 성장 마인드를 촉진할 수 있는 포괄적인 전략 또는 개입 목록은 그림 2B에 나와 있습니다. 결과는 전략이 구현되어야 하는 수준(학습자, 교육자 또는 조직 수준)에 따라 분류됩니다.
All commentaries and research articles offered at least one strategy that could be used to promote growth mindset from published research in other disciplines. A comprehensive list of strategies or interventions that can promote a growth mindset is mapped in Figure 2B; the results are categorised according to the level the strategy should be implemented—the learner, educator or organisational level.
가장 자주 기술되는 [학습자 수준 전략]은 학습자 마인드셋이 시간에 따라 어떻게 변화할 수 있는지를 평가 및 추적하고, 학생들에게 성장과 고정 마인드셋에 대해 가르치고, 학습자가 수행 목표나 문자 점수 대신 진도에 초점을 맞춘 학습 목표를 만들 수 있도록 돕는 개입이었다.
The most frequently described learner-level strategies were interventions that assess and track how learner mindsets may shift over time, teach students about growth and fixed mindsets and help learners create learning goals focused on progress instead of performance goals or letter grades.
[교육자 수준의 개입]으로는 학습자에 대한 칭찬과 건설적인 피드백의 전달을 개선하는 것이 포함되었다. 특히, 권고안은 피드백이 성격 특성이나 재능 대신 노력과 관찰 가능한 행동에 초점을 맞춘다는 것이다. 다른 전략으로는 성장 사고방식 행동 모델링, 성장 사고방식 학습, 학습자 성찰 유도, 공개 토론을 통한 심리적으로 안전한 학습 환경 조성 등이 있었다.
Articles included educator-level interventions that improved delivery of praise and constructive feedback to learners; specifically, the recommendations are that feedback focuses on effort and observable behaviours instead of personality traits or talents. Other strategies included educators modelling growth mindset behaviours, learning about growth mindset, prompting learner reflection and creating psychologically safe learning environments through open discussions.
[조직 수준 전략]으로는 모든 수준에서 피드백을 우선시하고, 안전하고 정의로운 학습 문화를 확립하며, 성장 사고방식에 대한 체계적인 교육을 제공하고, 조직 구성원에게 퍼져있을 수 있는 편견과 고정관념을 식별하는 데 도움을 주는 것 등이 있다.
Organisation-level strategies described prioritising feedback at all levels of the organisation, establishing a safe and just learning culture, providing systemic training on growth mindset and helping organisation members identify their biases and stereotypes they may propagate.

4 | 토론
4 | DISCUSSION
[성장 사고방식 지향]의 이점에는 학습자가 피드백에 더 잘 수용하도록 돕고, 학습자와 교육자 간의 협업 관계를 지원하며, 조직 전체에 걸쳐 안전한 학습 환경을 조성하는 복원력, 인내력 및 심리적 행복에 긍정적인 영향을 주는 것이 있다. 대부분의 기사는 학습자, 교육자 및 조직 차원의 피드백 전달 및 수신을 촉진하고 실패를 정상화하기 위한 성장 사고방식 접근방식을 옹호했다.
Proposed benefits of the growth mindset orientation included helping learners be more receptive to feedback, supporting collaborative relationships between learners and educators and positive impacts on resiliency, perseverance and psychological well-being that foster safer learning environments across organisations. Most articles advocated for growth mindset approaches to facilitate feedback delivery and receipt and normalise failure at the learner, educator and organisational level.
중요한 관찰은 [사고방식을 측정하는 것] 이상으로 확장된 연구의 부족과, 성장 마인드 이론이 건강직업 교육에 혜택을 줄 수 있다는 가정이었다. 보건 전문가 교육에 대해 실시된 대부분의 연구는 학습자, 실무자 및 교수진의 사고방식을 평가했으며 종종 이러한 가치관을 다른 변수와 연관시켰다.
An important observation was the scarcity of research that extended beyond measuring mindsets and the assumption that growth mindset theory can have benefits for health professions education. Most of the research conducted in health professions education evaluated learner, practitioner and faculty mindsets and often correlated these values with other variables.
또한, 연구는 주로 학습자 사고방식에 초점을 맞추고 있으며, 사고방식을 지원하거나 줄일 수 있는 외부 요인(예: 교육자 및 조직 차원 전략)에 초점을 맞추지 않았다. 사고방식과 관련하여 조직 차원의 측면을 평가한 연구는 없으며, 단 하나의 연구만이 교수 사고방식을 측정했으며, 이는 교육자가 학습 능력을 고정된 것으로 인식하는 경우 학습자 결과에 영향을 미치는 다른 환경에서 보여졌다.51, 52
Moreover, research has focused predominantly on learner mindset and not external factors that can support or diminish their mindset (eg educatorand organisational-level strategies). No research study has evaluated organisational-level aspects in relation to mindsets, and only one research study measured faculty mindset, which has been shown in other settings to influence learner outcomes if an educator perceives learner ability as fixed.51, 52
이 검토 과정에서 관찰된 성장 마인드 연구를 수행하는 데 있어 한 가지 과제는 마인드 평가와 관련이 있습니다. 성장 사고방식 이론과 사용되는 도구들은 종종 일반적인 지능에 대한 인식에 초점을 맞추는 반면, 우리의 사고방식은 영역에 따라 달라질 수 있다는 것이 이미 입증되었다. 예를 들어, 개인은 [임상 추론]에서는 더 성장 지향적이더라도, [의사소통 능력]에서는 더 고정 지향적일 수 있다. 이러한 영역별 능력을 탐구하기 위해, 연구자들은 결과의 신뢰성과 타당성을 추가로 검증해야 할 수 있는 자체 도구를 개발해야 할 수 있다. 또한 성장, 고정 또는 혼합된 사고방식을 나타낼 수 있는 기기에서 [적절한 컷 점수]를 결정하는 것이 연구에 영향을 미칠 수 있습니다. 사고방식은 이분법 대신 연속체를 나타낸다. 따라서 이러한 차이에 민감할 수 있는 척도를 갖는 것이 중요하다.
One challenge of conducting growth mindset research observed during this review is related to mindset assessment. The growth mindset theory and instruments used often focus on perceptions of general intelligence, whereas it has been demonstrated our mindset can vary based on the domain.34,56 For example, an individual can be more growth-oriented in clinical reasoning and more fixed-oriented in communication ability. To explore these domain-specific abilities, researchers may need to develop their own instruments, which can require additional vetting of the reliability and validity of the results. In addition, identifying the appropriate cut-scores on an instrument that may indicate a growth, fixed or mixed mindset can have implications for research. Mindset represents a continuum instead of a dichotomy; therefore, having scales that can be sensitive to those differences is important.12,13
성장 사고방식 연구의 또 다른 과제는 이론의 적용 가능성의 광범위한 범위를 간과하는 것입니다. 종종 성장 사고방식은 칭찬과 피드백에만 관련된 접근법으로 권장됩니다.
이런 일이 너무 많이 일어나 드웩은 [칭찬이 잘못된 방향이거나 평가 대상 업무와 관련이 없는] '거짓 사고방식false mindset'의 출현에 주목했다. 예를 들어, 수준 이하의 작업에 대해 (성장을 지향하는 피드백을 주면 긍정적 효과가 있을 것이라고 생각해서) 칭찬을 하는 것이다. 피드백이 이익을 주려면 진정성authentic이 있어야 한다.
Another challenge with growth mindset research is overlooking the broad scope of the theory's applicability—often growth mindset is touted as an approach that exclusively relates to praise and feedback. This has occurred so much that Dweck has noted the emergence of a “false mindset” in which praise is misdirected or does not relate to the task being evaluated.57 For example, individuals giving praise for work that was subpar under the assumption that any feedback oriented towards growth can have a positive impact; the goal is that feedback is authentic to have a benefit.
연구의 다음 단계는 의료 기관 내의 학습자, 교육자 및 다른 사람들의 사고방식을 고정된 것에서 성장으로 전환하는 것을 목표로 하는 개입을 설계하고 실행하는 데 초점을 맞추어야 한다. 또한, 연구는 성장 사고방식의 관점이 전문가 팀 간에 어떤 영향을 미치는지 살펴보고 전문가 간 교육 기회를 강화할 수 있습니다. 이러한 개입의 영향을 평가하는 것은 학업 및 직장 성과에 대한 변화에 초점을 맞출 수 있으며, 목표 지향성과 교육에 대한 우리의 접근 방식은 효과적인 학습 환경을 설계하는 데 추가적인 통찰력을 제공할 수 있다. 오스만과 동료들이 설명한 바와 같이, "아직 [성장 사고방식]의 큰 이점을 극대화하지 못한다는 데 동의합시다."(695쪽).
Next steps in research should focus on design and implementing interventions aimed to shift mindsets from fixed to growth for learners, educators and others within health care organisations. In addition, research can explore how growth mindset perspectives influence interprofessional teams and enhance interprofessional education opportunities. Evaluating the impact of these interventions could focus on changes to academic and workplace performance, goal orientations and our approaches to educational can offer additional insights in designing effective learning environments. As Osman and colleagues described it, “let's agree that we don't quite maximize [growth mindset's] great benefit…yet.” (p. 695).50
5 | CONCLUSION
Review
Med Educ
. 2020 Sep 21.
doi: 10.1111/medu.14381. Online ahead of print.
A review to characterise and map the growth mindset theory in health professions education
Michael D Wolcott 1 2, Jacqueline E McLaughlin 1 3, Alice Hann 3, Amelia Miklavec 3, Gary L Beck Dallaghan 4, Denise H Rhoney 1, Meg Zomorodi 5
Affiliations collapse
Affiliations
-
1University of North Carolina Eshelman School of Pharmacy, Chapel Hill, NC, USA.
-
2University of North Carolina Adams School of Dentistry, Chapel Hill, NC, USA.
-
3Monash University, Clayton, VIC, Australia.
-
4University of North Carolina School of Medicine, Chapel Hill, NC, USA.
-
5Office of the Provost, Interprofessional Education and Practice, University of North Carolina at Chapel Hill, Chapel Hill, NC, USA.
-
PMID: 32955728
-
DOI: 10.1111/medu.14381
Abstract
Introduction: Growth mindset is a motivation theory proposed by Carol Dweck that posits our beliefs about intelligence, and the ability to change mindsets can have impacts on how we approach challenges, respond to criticism challenges and orient our goals. This study characterised articles on growth mindset theory in health professions education to: summarise the aspects of growth mindset being researched, describe the discussed benefits of growth mindset theory and outline strategies discussed that may promote a growth mindset.
Methods: A systematic review of the literature yielded 4927 articles-articles were reviewed and excluded if they were outside of health professions education and did not discuss Dweck's growth mindset theory. The final review yielded 14 research articles and 13 commentaries, which were characterised and analysed using content analysis.
Results: The included articles were published in 2016 and beyond; the articles represented a diverse context, participant type and approach. Most research studies measured participant mindsets and evaluated the correlation with other variables (eg grit, well-being, anxiety). Articles often highlighted benefits and strategies to promote a growth mindset at the learner, educator and organisation level. The most common learner benefits were to help them be more receptive to feedback as well as increased resiliency and perseverance, educator benefits focused on supporting collaborative relationships and safe learning environments. The most prevalent strategies discussed were teaching learners about growth mindset theory, shifting faculty feedback to emphasise effort and to prioritise feedback across the organisation.
Conclusion: The growth mindset framework has been shown in other fields to help others manage educational challenges and enhance learning environments. Researchers are encouraged to explore how interventions such as teaching about and prioritising a growth mindset can support learners, health care professionals, educators and organisations.
© 2020 John Wiley & Sons Ltd and The Association for the Study of Medical Education.
'Articles (Medical Education) > 전문직업성(Professionalism)' 카테고리의 다른 글
| 의사됨의 형상화된 세계에서 정서와 정체성(Med Educ, 2015) (0) | 2021.07.24 |
|---|---|
| CBME에서 성장형 마음가짐(Med Teach, 2021) (0) | 2021.07.22 |
| 배움을 위한 배움: 학습 계획에 마스터 적응적 학습자들이 사용하는 전략(Med Teach, 2019) (0) | 2021.01.28 |
| 의학교육에서 불확실성을 해결하기 위한 철학적 접근(Acad Med, 2019) (0) | 2020.11.04 |
| 소셜미디어와 의학 전문직업성: 논쟁과 나아갈 길(Acad Med, 2014) (0) | 2020.11.02 |